联系电话 
181-1938-5833 / 187-9310-1656
甘肃瑞亿天盛知识产权代理有限责任公司
联系电话:187-9310-1656
公司网址:www.lzsbzc.com
公司地址:甘肃省兰州市七里河区兰石豪布斯卡璟园
作者: 发布时间:2025-09-10 16:50:38点击:5810
随着知识产权受到越来越多的关注,商标侵权事件一波接着一波,大小企业都开始重视商标注册。许多企业对商标法不熟悉,就会找商标代理机构来注册,但现在商标代理市场鱼目混杂,特别是中小企业,在注册商标时应当擦亮眼睛,识别其中的陷阱。
随着知识产权受到越来越多的关注,商标侵权事件一波接着一波,大小企业都开始重视兴庆商标注册。许多企业对商标法不熟悉,就会找商标代理机构来注册,但现在商标代理市场鱼目混杂,特别是中小企业,在兴庆注册商标时应当擦亮眼睛,识别其中的陷阱。
骗局一:谎称商标驳回吓唬申请人
兴庆商标注册申请提交后,当商标进入实质审查阶段,一些不良代理公司以短信、邮箱、电话等方式冒充商标局某部门说内部查到商标被驳回,若希望商标通过,可以合作,骗取高额合作费为目的。
牢记三点不纠结不上单。点商标局不会给申请人打电话通知,不可能会给申请人发短信通知。只有纸质提交申请或者是去商标局大厅办理的案件后期通知书是以邮局挂号信送达。
第二点现在网络时代发达,信息泄露比较严重,我们代理机构不可能将客户的电话信息泄露出去更不可能泄露给同行。所以遇到凡是多问几句是不是自己的代理机构不是果断挂掉电话。
第三点给客户电话通知书商标驳回需要做驳回复审,复审概率比较高百分百通过的。
骗局二:提前通知续展骗取高额续展费用
某些不良代理机构谎称是知识产权局商标局审查XX处,商标续展提前2年收费(根据《商标法》第四十条注册商标有效期满,需要继续使用的,兴庆商标注册人应当在期满前十二个月内按照规定办理续展手续;在此期间未能办理的,可以给予六个月的宽展期。)提前一年以上办理商标局不予受理,所以遇到这种情况首先确定自己的商标有效期是到什么时候截止。
骗局三:邮寄到付文件骗取快递费
商标初步审定公告后,一些不良代理公司冒充商标局邮寄《知识产权局商标初步审定公告通知书》的到付邮件至兴庆商标申请人,以快递公司代收邮费的形式骗取钱财。《商标注册申请初步审定公告通知书》只会下发至代理公司的系统上,不会给商标申请人邮寄任何到付的文件。

骗局四:谎称担保注册,商标百分之百通过,部分驳回不退款
商标注册没有的通过率,没有任何人能保证商标一定会通过。为了获取业务,部分商标代理机构向企业承诺“商标注册成功,不成功退款”。因为商标注册可以选10个以内的具体产品或服务项目作为小项进行申报,代理机构在选取项目时故意选择一些不常用的项目,最后商标部分通过,主要部分未通过,代理机构会以并未全部驳回为理由拒绝退款,此类骗局也时有发生。

骗局五:联系注册人办理《商标专用权证书》进行收费
商标在公告结束后,商标局制证下证大概需要一个月到一个半月左右的时间,在此期间某些不良代理机构联系商标注册人办理《商标专用权证书》。商标公告结束,无任何第三方提出异议,知识产权局商标局便会下发《商标注册证》,并不存在《商标专用权证书》一说。
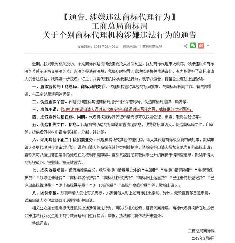
下图为商标局官网上关于“某商所”的投诉内容

骗局六:商标证书领取费,伤你于无形
你以为价格低就是捡到便宜了?那就大错特错了,因为代理机构从接手客户的商标之后就会进行检索、查询、确认、递交、跟进、关注、后期服务等等一系列流程。这些流程都要投入人力、物力和财力,这些成本是不可避免的。注册商标代理机构会收取不等的服务费,超低的代理价格不建议虑。商标申请后,1-2个月左右就能收到商标局受理通知书,若没什么问题等审核通过并安全通过初审公告就能拿到商标证书了。而一些不良机构会要求收你商标证书加急费、拿证时的制证费等等,一些虚构项目费用。
商标注册费都是一次性的,商标证书是商标局审核后,初审公告期过后按流程印刷下发的,什么商标证书加急、制证这些费用都是不存在的,一定不要上当。
骗局七:制造假官文,让你防不胜防
递交商标注册申请后,会有商标注册申请书,商标受理通知书,初审通知,商标证书;若是商标被驳回,也会有驳回通知书。这都是商标局盖章下发的正式文件,但是有些商标代理机构为了二次收费伪造公文,他先不给你提交注册申请,然后发给你个假的驳回通知书,让你再给钱做复审。所有的商标注册信息及注册流程、进度都是可以查询的,你只需要登录商标局查一查就知道商标注册的情况了。
骗局八:互联网知识产权
知识产权一旦获准注册,既可以在线下使用也可以在线上使用,因此,互联网知识产权不存在另外注册或者监管,互联网知识产权是一个伪概念,谨防上当受骗。
骗局九:电子商标
电子商标的表现形式是“商标名称.TM”,TM确实是Trade Mark(商标)的简称,但在域名证书里,实际是土库曼斯坦(缩写:tm)的国别域名,比如我国的国别域名是.cn。因此电子商标是一个彻头彻尾的骗局。
合法诚信的商标代理机构在市场上还是占大多数的,可惜的是部分骗子公司让整个代理行业蒙上阴霾。价格很重要,虽然大家都喜欢物美价廉的商品,但是物美价廉也往往会出现很多残次品,尤其在知识产权行业,一分价钱一分货格外明显。在此,提醒大家很多“无底线”、“无节操”的低价背后可能隐藏巨大的漏洞,选择须谨慎!
小编提示:选择商标代理机构不仅要看性价比,还要看专业水平与规模实力,要选择一家靠谱的代理机构,切莫贪低价的小便宜。
兴庆知识产权保护瑞亿天盛一直在路上。